来源:湖北青年志愿者
10月27日,第四届湖北青年志愿公益项目大赛公益创业赛终评答辩会在武汉举行,全省20支 优秀公益创业项目团队进入终评角逐。
团省委书记张桂华、副书记金鹏,省民政厅副厅长叶景丽,省残联副理事长朱志斌,武汉理工大学原党委副书记邱观建,中国青年志愿者协会副会长徐本禹,以及省文明办、省禁毒办、省志愿者协会等相关单位负责人,相关媒体代表和社会工作专家代表参加了活动并担任大赛评委。


答辩会上,20个项目负责人依次上台展示,
既有助残、养老、环保、
关爱等传统类别的,
还有非遗传承、IT志愿服务、
诚信培育等多个新领域的,
真的是棒棒哒哦~
与评委专家们的互动交流也十分热烈~~


经过激烈角逐
大赛决出金奖7个,银奖13个
金奖项目将代表湖北
参加第四届
中国青年志愿服务项目大赛公益创业赛!
(加油!!)
湖北大学 琉朱楚陶项目

设立湖北大学楚陶艺术实践工作坊,聘请艺术学院专业老师指导,为大学生开设楚陶艺术鉴赏课程;开展产学研合作,创新楚陶制作工艺,制作精美楚陶销售,实现公益“造血”功能;对内在校内开展楚陶相关的创新创业教育实践,对外积极对外传播中国传统文化。

小青:你们做这个项目的初衷是什么?
项目负责人桂泽红:“琉朱楚陶”项目由湖北大学11级本科生发起。在一次社会实践中偶然来到了汉川马口镇,在与当地老艺人的交谈中意识到了楚陶没落的现状。保护楚陶、 抢救楚陶文化刻不容缓,于是他们在湖北大学校园内发起了楚陶文化传承活动。在学校的大力支持下,越来越多的大学生志愿者加入到楚陶文化传承中,以留住楚陶为目标的“琉朱楚陶”项目团队应运而生。
小青:对未来的发展你怎么看?
项目负责人桂泽红:在项目的实施过程中,我们亲身感受到了楚陶的魅力还有楚陶文化在湖北人民生活中的巨大张力,日常生活中看似普普通通的瓶瓶罐罐却彰显了楚地人民朴素、热情的文化底蕴。
我们希望能够通过自己的努力,楚陶产品能够以全新姿态回归市场,楚陶文化能够浸润到人们生活的点滴之中。
武汉理工大学
黄冈逸飞社工工作服务中心
“儿童之家”社会工作服务示范项目

已在黄冈市王家岗小学、长江社区、何家楼村建立三所儿童之家,每周定期探访,提供情感陪伴,全面及时了解孩子的生活学习心理情绪等状况,让远方父母及时掌握孩子的成长动态。
项目已获得中央财政支持50万元,腾讯99公益众筹13万余元,获湖北省希望伴飞项目大赛1等奖及5万元的公益创投支持。

小青:你们当初为什么要创建这个项目?
项目负责人谢飞:2017年初,我们在黄冈调研发现黄冈市有留守儿童约15万人。这些孩子普遍存在监护缺失,心理健康障碍等问题。为了更好地帮扶关爱留守儿童,我们建立了留守儿童关爱阵地-儿童之家。
小青你们目前的规模怎么样,对未来的发展你们是怎么计划的?
项目负责人谢飞:线上,通过调动社工机构、培育义工妈妈等,为50名留守儿童提供精准、及时、高效、专业的社工服务。线下,建立了三所儿童之家,为 400名留守儿童提供百科课堂、红色教育、个案等服务。未来,我们将借助政府和社会的力量,进一步发展儿童之家服务,儿童之家推广至更多城市和专业机构。
湖北工业大学青佑之光志愿服务团
“IT”公益项目

紧密结合IT专业特色,以素质拓展等服务方式,丰富留守儿童知识面和动手能力,并通过课外拓展产品,进行公益项目的自我“造血”。
目前有IT智愿者、阳光家园、憨逗咖啡、七彩课堂等项目,并与30多家企业建立长期合作,在湖北、广西、贵州、江西等地建立留守儿童工作站18家。
与“本禹志愿服务队”、长江大学“四叶草”社会工作协会等12支公益组织建立合作关系。


小青:参加这次大赛你有什么收获?
项目负责人陈诗雨:通过本次比赛,见识了众多优秀的项目和理念,开阔了眼界,启迪了思维,也找到了项目提升的空间。我们开始思考,怎么才能将IT产品更多的运作于公益?怎么使“自我”造血利益最大化?怎么能在让我们的公益产品获值更大?这都是我们日后的思考方向。
湖北第二师范大学
“诚信驿站”志愿服务项目

通过构建“诚信书架”、“守望诚信”基金、诚信行为养成性教育等实践活动践行传播社会主义核心价值观之一的“诚信”。
小青:恭喜你们团队获得银奖,你们有什么感言?
项目负责人陈扬:确实有一些遗憾。我们会认真吸取此次大赛经验,特别是评委专家的点评意见,不断改进,创新,更好传播诚信之光,传播公益正能量。
小青:对于项目今后的发展你们是怎么打算的?
项目负责人陈扬:湖北第二师范学院“诚信驿站”是2012年创立的,当时的初衷是能够方便同学购买文具,开展诚信意识养成教育;随后“诚信驿站”成立公司,建立诚信基金,助力精准扶贫。
项目目前综合实力以及社会影响力需进一步提升,这是急需解决的;在日后发展方向上,我们将开拓创新更多的营销模式,增加利润,做好诚信基金的积累,增强公益“造血”功能,更好的传播诚信,守望诚信!
宜昌市七彩特殊儿童康复教育项目

实施自闭症患儿童康复教育项目,推动自闭症儿童康复事业;组织开展各项活动,提高社会各界对自闭症患儿和家庭的关注度。
全国妇联、英联邦大使夫人、奥运举重冠军田涛、美国志愿者、省残联、省教育厅、市残联、市政协、区残联、香港义工团、宜昌志愿者、奥运冠军等各界领导和爱心人士先后来到中心关心慰问残疾孩子们。

小青:你们做这个项目的初衷是什么?
项目负责人王舒钰:自闭症康复行业还不是很规范,专业人员很缺乏,绝大多数自闭症康复组织都是患儿的家长或者一些爱心人士创办的。
利用自己的专业知识,能够更加科学的帮助这些孩子和家庭,尽我们的力量推动自闭症儿童康复事业的发展。
小青:对未来的发展你怎么看?
项目负责人王舒钰:我相信在大家的一起努力下,孩子们的明天会越来越好!每个孩子都能拥有精彩人生!
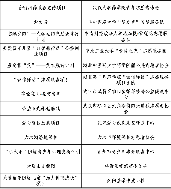
经过精彩角逐最终获奖名单就在这里






团省委副书记金鹏同志对大赛进行了点评

四届项目大赛的成功举办,推动了湖北青年志愿者行动的组织动员模式从行政化向社会化转变, 实施模式从活动化向项目化转变,服务方式从 热情型向专业型转变,但仍然在志愿服务规范化、专业化、社会化方面存在不足和差距。
广大青年志愿者要以学习党的十九大会议精神为契机,积极整合各类资源,学习借鉴先进发达地区志愿服务发展模式,推动全省志愿服务制度化,让更多人享受美好生活。
邱观建代表大赛评委专家对20个项目进行了全面总结和点评,并鼓励各项目团队再接再厉、不断创新。
