来源:广东志愿者

我们坚信,付出与回馈,同等重要。
每一份善良和奉献都值得被呵护和珍惜。
只有一份爱被连接、被尊重、被回馈,
才有可能让全社会有更多的人加入志愿服务的行列!
你为他人服务,
社会为你回馈。
志愿者守信联合激励计划正式发布啦!
亲,撸起袖子加油干,
你的努力我们看得见!

导读目录
实施机构广东省发展改革委、人民银行广州分行、共青团广东省委、广东省委宣传部、广东省委政法委、广东省编办、广东省文明办、广东省网信办、广东省高级人民法院、广东省检察院、广东省教育厅、广东省经济和信息化委、广东省公安厅、广东省安全厅、广东省民政厅、广东省司法厅、广东省财政厅、广东省人力资源和社会保障厅、广东省环境保护厅、广东省住房城乡建设厅、广东省交通运输厅、广东省农业厅、广东省商务厅、广东省文化厅、广东省卫生计生委、广东省国资委、海关总署广东分署、广东省国税局、广东省地税局、广东省工商局、广东省质监局、广东出入境检验检疫局、广东省新闻出版广电局、广东省体育局、广东省安全监管局、广东省食品药品监管局、广东省知识产权局、广东省旅游局、广东省法制办、广东银监局、广东证监局、广东保监局、广东省公务员局、民航中南地区管理局、国家外汇管理局广东省分局、广东省总工会、广东省妇联、广东省科协、广东省侨联、广东省工商联、广东省残联、广州铁路(集团)公司、广东省志愿者联合会1重要意义建立健全广东志愿者守信激励机制和青年信用体系,在青年一代中培育和践行诚信观念,是弘扬诚信文化、提高全社会的诚信意识和水平、全面建设信用广东的重要要求。志愿者高扬“奉献、友爱、互助、进步”的志愿服务精神,是培育和践行社会主义核心价值观的先行者。对广东志愿者实施守信联合激励,充分发挥青年在志愿者群体中的生力军和突击队作用,有利于树立激励诚信的正确导向,让守信志愿者有获得感;有利于探索完善覆盖全体志愿者的守信联合激励运行机制,营造弘扬诚信的社会氛围,加快推进社会信用体系建设。2联合激励对象广东省联合激励对象为在“广东志愿者”信息管理服务平台(“i志愿”系统)登记注册,有完整良好的志愿服务记录、连续三年无不良信用记录的广东注册志愿者。3联合激励实施与管理依托“广东志愿者”信息管理服务平台(“i志愿”系统)建设广东志愿者守信联合激励系统,并与团中央建设的青年志愿者守信联合激励系统(以下简称“全国守信激励系统”)、广东省公共信用信息管理系统联通对接。联合激励对象名单将定期通过省公共信用信息管理系统将联合激励对象名单与其他领域失信名单进行交叉比对,实时、动态监控联合激励对象的诚信守法情况,一经发现存在违法失信行为的,立即取消参与守信联合激励资格并及时通报有关单位,停止其适用的守信联合激励措施。鼓励企事业单位和社会组织广泛参与本行动计划。本行动计划有关激励措施将根据执行情况和中央、省的相关要求,适时进行动态更新,具体执行时由激励措施发起方和执行方协商进行。4党委政府有关单位提供的激励措施(一)教育服务和管理(二)就业和创新创业服务(三)社会保障服务(四)金融与住房租赁服务(五)文化生活服务(六)评先树优(七)其他5保障措施(一)统一思想认识。各地各部门要充分认识志愿者守信联合激励对青年乃至社会信用体系建设的重要性。(二)加强组织领导。各地各部门要高度重视,加强领导。(三)强化工作协同。要建立运转高效的志愿者守信联合激励触发反馈机制。附录:相关企事业单位和社会组织针对广东志愿者提供的激励措施清单
细读全文
各地级以上市、顺德区有关单位:
为贯彻落实国家发展改革委等51个部委办局联合印发的《关于实施优秀青年志愿者守信联合激励加快推进青年信用体系建设的行动计划》和《广东省社会信用体系建设规划(2014-2020年)》等文件精神和要求,省发展改革委、人民银行广州分行、团省委、省委宣传部、省委政法委、省编办、省文明办、省网信办、省法院、省检察院、省教育厅、省经济和信息化委、省公安厅、省安全厅、省民政厅、省司法厅、省财政厅、省人力资源社会保障厅、省环境保护厅、省住房城乡建设厅、省交通运输厅、省农业厅、省商务厅、省文化厅、省卫生计生委、省国资委、海关总署广东分署、省国税局、省地税局、省工商局、省质监局、广东出入境检验检疫局、省新闻出版广电局、省体育局、省安全监管局、省食品药品监管局、省知识产权局、省旅游局、省法制办、广东银监局、广东证监局、广东保监局、省公务员局、民航中南地区管理局、国家外汇管理局广东省分局、省总工会、省妇联、省科协、省侨联、省工商联、省残联、广铁(集团)公司、省志愿者联合会等单位联合签署《关于实施广东志愿者守信联合激励加快青年信用体系建设的行动计划》。
关于实施广东志愿者守信联合激励加快推进青年信用体系建设的行动计划
为贯彻落实《中共中央关于加强和改进党的群团工作的意见》(中发〔2015〕4号)和《国务院关于印发社会信用体系建设规划纲要(2014-2020年)的通知》(国发〔2014〕21号)、《国务院关于建立完善守信联合激励和失信联合惩戒制度加快推进社会诚信建设的指导意见》(国发〔2016〕33号)等文件精神,按照《关于印发<关于实施优秀青年志愿者守信联合激励加快推进青年信用体系建设的行动计划>的通知》(发改财金〔2016〕2012号,以下简称“全国计划”)、《关于同意北京等9个地区青年信用体系建设试点工作方案的复函》(发改财金〔2016〕768号)、《广东省人民政府关于印发广东省社会信用体系建设规划(2014—2020年)的通知》(粤府〔2014〕45号)等工作要求,树立志愿者诚信典型,加大守信激励力度,加快推进青年信用体系建设,促进全社会形成“褒扬诚信、惩戒失信”的良好氛围,特制定本计划。
一
重要意义
建立健全广东志愿者守信激励机制和青年信用体系,在青年一代中培育和践行诚信观念,是弘扬诚信文化、提高全社会的诚信意识和水平、全面建设信用广东的重要要求。志愿者高扬“奉献、友爱、互助、进步”的志愿服务精神,是培育和践行社会主义核心价值观的先行者。对广东志愿者实施守信联合激励,充分发挥青年在志愿者群体中的生力军和突击队作用,有利于树立激励诚信的正确导向,让守信志愿者有获得感;有利于探索完善覆盖全体志愿者的守信联合激励运行机制,营造弘扬诚信的社会氛围,加快推进社会信用体系建设。
二
联合激励对象
广东省联合激励对象为在“广东志愿者”信息管理服务平台(“i志愿”系统)登记注册,有完整良好的志愿服务记录、连续三年无不良信用记录的广东注册志愿者。广东“注册志愿者证”是注册志愿者的专属身份凭证,注册志愿者中的星级志愿者以及持有广东“注册志愿者证”的志愿者可享受更多激励措施。依据《广东省星级志愿者资质认证管理办法》(团粤联发〔2014〕15号),志愿者在“广东志愿者”信息管理服务平台(“i志愿”系统)注册后,参加志愿服务时间累计达到100小时的,认定为“一星志愿者”;达到300小时的,认定为“二星志愿者”;达到600小时的,认定为“三星志愿者”;达到1000小时的,认定为“四星志愿者”;达到1500小时的,认定为“五星志愿者”。我省联合激励对象名单每年发布一次,并根据相关反馈对名单进行动态更新。
三
联合激励实施与管理
依托“广东志愿者”信息管理服务平台(“i志愿”系统)建设广东志愿者守信联合激励系统,并与团中央建设的青年志愿者守信联合激励系统(以下简称“全国守信激励系统”)、广东省公共信用信息管理系统联通对接。团省委在获得个人授权的前提下,通过省公共信用信息管理系统向签署本行动计划的相关部门和单位提供联合激励对象名单;通过全国守信激励系统向参与全国计划的相关部门和单位提供符合条件的优秀青年志愿者名单。同时,在“信用广东”网站、“广东志愿者”平台、广东志愿者守信联合激励系统、广东共青团门户网站等向社会公布。相关部门和单位通过省公共信用信息管理系统获取联合激励对象名单,以广东“注册志愿者证”为凭证执行或者协助执行本行动计划规定的激励措施,并按季度将执行情况通过省公共信用信息管理系统反馈至省发展改革委和团省委。
联合激励对象名单将定期通过省公共信用信息管理系统将联合激励对象名单与其他领域失信名单进行交叉比对,实时、动态监控联合激励对象的诚信守法情况,一经发现存在违法失信行为的,立即取消参与守信联合激励资格并及时通报有关单位,停止其适用的守信联合激励措施。各单位在日常监管中,应及时向省公共信用信息管理系统更新推送各领域失信名单,省发展改革委、团省委将根据有关情况停止其适用的守信联合激励措施,具体执行办法另行制定。
鼓励企事业单位和社会组织广泛参与本行动计划。团省委、省志愿者联合会将通过“广东志愿者”信息管理服务平台(“i志愿”系统)或其他方式提供联合激励对象名单,参与本行动计划的企事业单位和社会组织按照有关约定执行激励措施。各有关部门各地方可以在行政审批、项目申请、评选表彰等方面给予参与本行动计划的企事业单位和社会组织一定的便利和支持。
本行动计划有关激励措施将根据执行情况和中央、省的相关要求,适时进行动态更新,具体执行时由激励措施发起方和执行方协商进行。
四
党委政府有关单位提供的激励措施
1教育服务和管理
第1至2条适用于注册志愿者,第3条适用于已注册的星级志愿者,第4至9条适用于已注册的五星志愿者,激励对象总数不超过注册志愿者总人数的5%。
1.指导各地将流动人口参加志愿服务、公益捐赠,纳入所在地随迁子女积分入学指标体系。(省教育厅)
2.注册志愿者在学校就读期间,其志愿服务时数可按有关规定用于修复轻微违纪行为记录。(省教育厅)
3.参加服务基层项目、援外项目服务期满并考核合格的星级志愿者在同等条件下优先晋职、晋级,其服务经历视同基层工作经历、服务年限视同基层工作年限。(省人力资源社会保障厅、省教育厅、省商务厅)
4.鼓励学校在同等条件下优先录取五星志愿者。(省教育厅)
5.参加“大学生志愿服务西部计划”服务期满并考核合格的青年志愿者,3年内报考高校研究生,初试总分加10分,同等条件下优先录取。参加“大学生志愿服务西部计划”、“广东省大学生志愿服务山区计划”服务期满并考核合格的青年志愿者,可免试接受成人本科教育。(省教育厅、团省委)
6.为符合条件的五星志愿者提供职业培训补贴,优先安排各类培训。(省人力资源社会保障厅、省教育厅)
7.在评优评先、公派出国等遴选中,鼓励相关单位在同等条件下对五星志愿者予以优先考虑。(省教育厅、各有关部门负责)
8.五星志愿者在申请随迁子女积分入学时,社会服务得分按单项累计最高分计算,不受年限得分等条件限制,申请人积分相同或积分相同而超出积分学位供给计划数的优先录取。(省教育厅)
9.鼓励省内青少年宫面向五星志愿者子女提供若干培训课程折扣优惠(不含教材、学具等材料费)。(省教育厅、团省委)
2
就业和创新创业服务
第10条适用于注册志愿者,第11至17条适用于已注册的星级志愿者。
10.优先向注册志愿者免费提供职业介绍、职业指导、就业政策法规咨询、就业岗位信息发布服务和其他公共就业服务。(省人力资源社会保障厅)
11.鼓励党政机关、事业单位在同等条件下优先录(聘)用星级志愿者,将志愿活动情况纳入评优评先等活动的考评指标,对积极参加青年志愿活动的公务员,考核其道德品行时应注意了解相关情况。(省人力资源社会保障厅、省委组织部负责)
12.鼓励各地青年企业家协会、青年商会会员企业,省青年创业就业基金会、省志愿者事业发展基金会理事单位及有关项目合作单位为星级志愿者提供实习、就业机会。优先推荐星级志愿者参加各级大学生骨干培养学校和“展翅计划”省直机关实习岗位。(团省委)
13.对星级志愿者担任法人代表的企业,在税收管理、企业债发行等行政审批事项受理中享受“绿色通道”和“容缺受理”等便利服务措施,部分申报材料(法律法规要求提供的材料除外)不齐备的,如书面承诺在规定期限内提供,应先行受理,加快办理进度。(省发展改革委、省国税局、省地税局)
14.对创业的星级志愿者,同等条件下优先获得创业培训、金融扶持、孵化器入驻等专业服务。所创企业经营状况良好的,由省青企协帮助企业开拓市场。(团省委)
15.按照有关规定,为星级志愿者在专利申请、商标行政保护和版权登记等方面提供法律允许范围内的优先、加快服务。(省知识产权局、省工商局、省新闻出版广电局)
16.对星级志愿者担任法人代表的企业,按照下列条件使用海关进出口便利化措施。企业信用等级为认证企业的,使用以下便利化措施:(1)适用较低进出口货物查验率;(2)简化进出口货物单证审核;(3)优先办理进出口货物通关手续;(4)海关优先为企业设立协调员,解决企业进出口通关问题;(5)属于AEO认证企业的,享受AEO互认国家或地区海关提供的通关便利措施。
企业信用等级为一般信用企业的,海关优先对其开展信用培训或提供相关培训。(海关总署广东分署)
17.优先向星级志愿者提供优质的工商登记指导和便利的登记注册服务。对星级志愿者投资设立的无债权债务或未开业企业优先适用简易注销登记程序。(省工商局)
3
社会保障服务
第18至21条适用于注册志愿者,第22至27条适用于已注册的星级志愿者。
18.对在志愿服务过程中受伤致残或死亡的注册志愿者,提供一定的照料、生活补助、抚恤善后等服务。(省民政厅)
19.在残疾学生就学资助、残疾人就业创业扶贫、残疾人助残辅助器发放、适配等方面,同等条件下优先考虑注册志愿者。(省残联)
20.注册志愿者依据个人志愿服务时长可换取一定的社区服务。(省民政厅)
21.注册志愿者在申请积分入户时,按规定享受积分加分。(省人力资源社会保障厅)
22.在申请危房改造方面对符合条件的星级志愿者提供便利和优惠。(省住房城乡建设厅)
23.在办理省内中小城市落户或者大城市居住证等方面对星级志愿者提供便利。(省公安厅)
24.鼓励医疗机构对星级志愿者就诊建立“绿色通道”、加快办理速度等便利服务。(省卫生计生委)
25.在星级志愿者为其直系亲属申办入住公办养老机构时提供便利;为其家庭改善居家养老环境提供支持。(省民政厅、省卫生计生委、省住建厅、省财政厅、省残联、省老龄办)
26.在婚姻登记服务、颁证服务与婚姻家庭辅导服务等方面对星级志愿者提供便利;在收养工作中将家庭成员参与志愿服务情况作为家庭收养能力的一个因素。(省民政厅)
27.将星级志愿者中的困难人员作为优先救助对象,优先享受低保等社会救助。(省民政厅)
4
金融与住房租赁服务
第28、29条适用于注册志愿者,第30至32条适用于已注册的星级志愿者,第33条适用于已注册的五星志愿者。
28.将科学化采集的注册志愿者服务信息作为优良信用记录记入金融信用信息基础数据库。(中国人民银行广州分行)
29.鼓励相关金融机构为持有广东“注册志愿者证”的志愿者免费购买基本保险。(广东银监局)
30.引导银行等金融机构将信用记录作为注册志愿者授信融资贷款的参考条件,在政策允许范围内加大对星级志愿者的信贷支持。鼓励银行等金融机构在办理授信贷款等业务时为星级志愿者提供服务便利。(中国人民银行广州分行、广东银监局)
31.在推动创建农村青年创业金融服务站过程中,在同等条件下为星级志愿者提供贷款等金融服务给予适当倾斜。(广东银监局)
32.鼓励各银行业金融机构在符合监管法规的前提下,制定具体的星级志愿者守信激励措施。(广东银监局)
33.将符合条件的五星志愿者优先纳入公租房保障范围。(省住房城乡建设厅)
5
文化生活服务
第34至38条适用于已注册的星级志愿者,第39条适用于已注册的五星志愿者。
34.鼓励博物馆、公共图书馆、文化馆、美术馆、体育馆等公共文化体育设施和公园、旅游景点等场所,给予星级志愿者票价优惠等便利服务。(省文化厅、省旅游局、省体育局)
35.一星至四星级志愿者在省内A级景区参加旅游活动时,原则上可分别享受门票8折、7折、6折、5折优惠;在省内星级饭店住宿时,可享受政府和旅游主管部门协议价。(省旅游局)
36.鼓励城市交通系统给予星级志愿者购票优惠政策。(省交通运输厅)
37.为省志愿者联合会提供团体订票资格,协助其为星级志愿者及志愿者团体订购高铁(火车)团体票提供便利。(广铁集团、广东省志愿者联合会)
38.鼓励航空公司推行“诚信机票”计划,对星级志愿者提供优先服务、“诚信购票”等便利措施和优惠政策。(民航中南地区管理局)
39.五星志愿者在省内A级景区参加旅游活动时,原则上可享受免门票优惠。(省旅游局)
6
评先树优
第40至44条适用于已注册的星级志愿者。
40.在文明城市、文明单位评选中,将星级志愿者比例纳入考评指标体系。在道德模范等评选中,同等条件下优先考虑星级志愿者。(省文明办)
41.在劳动模范、“五一劳动奖章”等评选以及“金秋助学”、困难职工帮扶等方面,同等条件下优先向星级志愿者及其子女倾斜。(省总工会)
42.在“青年五四奖章”、五四红旗团组织、优秀共青团员、优秀共青团干部等评选及青年文明号创建等方面,将星级志愿者比例纳入考评指标体系,同等条件下优先考虑、推荐星级志愿者及其所在的单位(组织)。(团省委)
43.在“三八”红旗集体、“三八”红旗手、“五好”家庭评选、巾帼文明岗创建以及困难妇女帮扶、妇女创业小额担保贴息贷款等方面,将星级志愿者比例纳入考评指标体系,同等条件下优先考虑、推荐星级志愿者及其所在的单位(组织)。(省妇联)
44.在中国青年科技奖、丁颖科技奖等评选中,同等条件下优先考虑星级志愿者。(省科协)
7
其他
第45至47条适用于注册志愿者,第48至50条适用于已注册的星级志愿者。
45.积极研究建立志愿者互助保险机构的可行性,为注册志愿者提供保障力度更大、保障范围更广、服务质量更好的保险服务。(团省委、广东保监局)
46.联合有关部门和社会组织在监管和服务中建立各类青年信用记录。(省民政厅)
47.鼓励相关金融机构为持有广东“注册志愿者证”的志愿者免费提供实名服装。(中国人民银行广州分行、广东银监局)
48.邀请星级志愿者代表参加重大庆典活动,走进基层巡讲巡演。(省文明办、各相关部门)
49.鼓励和组织全省商业机构参与建立爱心联盟,常年给予星级志愿者让利优惠。(省工商联)
50.加强青年诚信教育和诚信文化建设,树立诚信道德楷模、星级志愿者等诚信典型,通过媒体加大对诚信激励的宣传报道,弘扬社会主义核心价值观,形成守信向善的良好社会氛围。(省文明办)
五
保障措施
1统一思想认识
各地各部门要充分认识志愿者守信联合激励对青年乃至社会信用体系建设的重要性。通过在志愿者中开展守信联合激励,发挥青年在深化改革中的生力军作用,引导全社会树立诚信意识,自觉培育和践行社会主义核心价值观。支持和鼓励广大青年在创新创业创优的实践中成长成才,并在全社会形成示范带动效应,促进社会信用体系建设。
2
加强组织领导
各地各部门要高度重视,加强领导。在省社会信用体系和市场监管体系建设工作领导小组框架下建立青年信用体系建设协调推进机制,统筹推进志愿者守信联合激励工作,研究解决重大问题,认真开展工作督导。各地团组织应牵头建立相应的工作协调机制,落实相关工作任务,切实提高人员、技术、经费等方面的保障能力。鼓励各地各单位结合实际,制定实施更加细化、更具特色、更有针对性的激励措施。支持条件成熟的地市开展志愿者守信联合激励试点建设工作,形成可供复制推广的经验。
3
强化工作协同
要建立运转高效的志愿者守信联合激励触发反馈机制。团省委作为发起单位,根据参与本行动计划的相关单位建立实时、有效的信息交互机制,适时对激励对象进行动态调整。各参与联合激励的部门单位要通过省公共信用信息管理系统将志愿者信息导入至各部门单位的业务系统,结合激励对象在本领域的信用状况实施激励或者解除激励,并反馈处理信息。
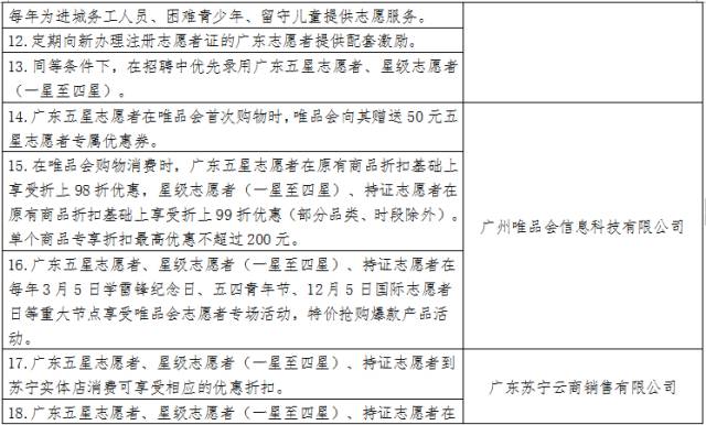
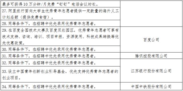
附录

相关企事业单位和社会组织针对广东志愿者提供的激励措施清单






(点击图片可放大)
更多详情请登录i志愿官网:www.gdzyz.cn信息公告板块 查看。